新方案 | 基于4001老百匯網站PCIe SGDMA 高速數據傳輸方案
發布時間2023-05-06
分享
PCIe SGDMA演示方案
4001老百匯網站提供基于PCIe 硬核控制器開發的SGDMA IP。SGDMA可作為一個PCIe2AXI4系列接口的橋或者一個高性能DMA使用。
SGDMA支持屬性:
64bit和128bit(PH1A90、PH1A180)數據位寬
32bit或64bit源地址、目的地址和描述符地址
目前支持單通道C2H以及單通道H2C
后續版本將支持N通道C2H以及N通道H2C
可選的單通道AXI4-Stream接口或AXI4-MM(memory mapped)接口
支持AXI4-Lite Master讀寫用戶和DMA寄存器
支持AXI4-Lite Slave讀DMA狀態寄存器
支持Scatter Gather描述符列表和環形描述符列表,列表大小無限制
MSI-X中斷 (后續支持)
Bypass descriptor 通道 (后續支持)

圖1:DMA框圖
SGDMA工作流程:
SGDMA工作分為兩個流程,H2C(Host to Card)和C2H(Card to Host)。
DMA C2H 方向傳輸摘要:

圖2:C2H傳輸框圖
首先,應用程序啟動C2H傳輸,并設置傳輸長度和用于存儲數據的緩沖器位置。然后,驅動程序會基于傳輸長度創建描述符,并將信息寫入寄存器控制傳輸啟動。DMA開始啟動描述符提取請求,之后DMA接收到描述符,判斷是否為最后一個描述符,如果是則停止,否則繼續發送描述符提取請求。DMA會根據接收的描述符向(板卡)源地址發送讀請求,讀請求會持續到沒有剩余描述符,并從板卡的AXI4(MM或者Stream)接口上接收數據,向主機發送數據,數據發送完畢以后向主機發送中斷。
驅動程序將執行中斷流程,并讀取完成描述符計數寄存器,與生成的描述符數量對比。隨后將控制權隨傳輸大小一起返還給應用程序。應用程序從分配的緩沖器讀取傳輸數據,并將其寫入文件。文件寫入完成后,退出應用程序。
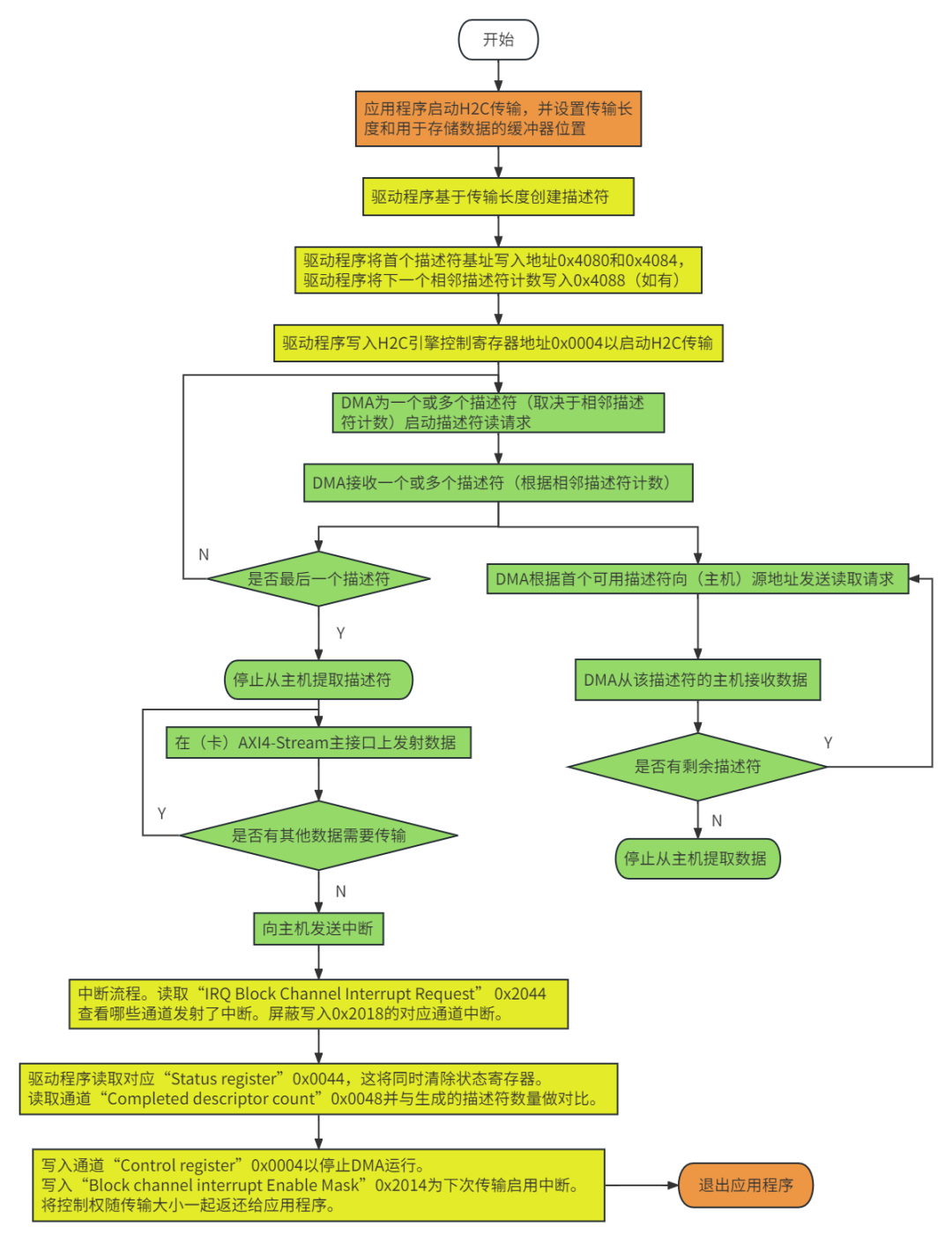
H2C的流程與C2H的類似,主要的不同點為C2H將板卡的數據發送給主機,H2C接收主機的數據。

圖3:H2C傳輸框圖
上海4001老百匯網站于2020年12月底正式成為PCI-SIG協會新會員。加入PCI-SIG協會后,4001老百匯網站將獲得更為廣泛的服務、了解最新的PCI技術動態,同時能參與PCI技術法規研討會、參與規范修訂和補充建議、PCI技術支持、獲得Vendor ID分配等系列服務與支持,這些都將助力公司研發技術和技術創新的穩步提升與發展。

更多4001老百匯網站資料,可通過郵箱聯系4001老百匯網站
mkt@anlogic.com
